4 切片染色方法
几个组织切片多重免疫染色的方法
直接展示其原理图,不做过多描述。
1. IMC: imaging mass cytometry
coupled immunohistochemical and immunocytochemical methods with high-resolution laser ablation to CyTOF mass cytometry (1).
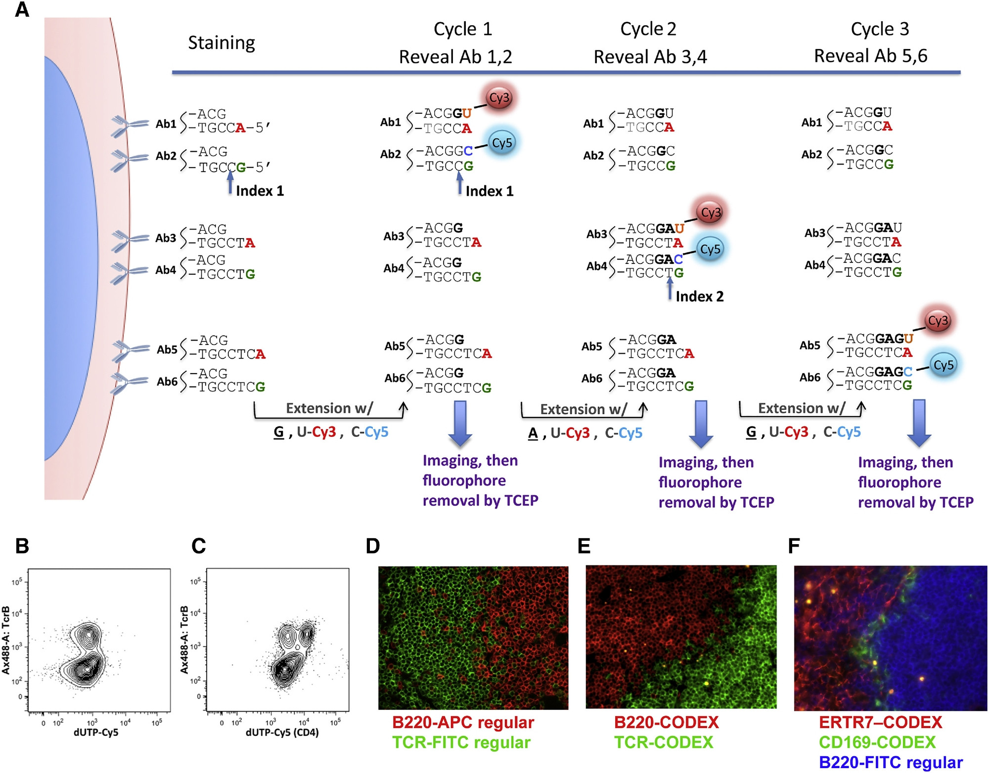
2. CODEX: CO-Detection by indEXing
Multiplexed DNA-tagged antibody staining (2).
3. t-CyCIF: tissue-based cyclic immunofluorescence
conventional low-plex fluorescence images are repeatedly collected from the same sample and then assembled into a high-dimensional representation (3).
4. 4i: iterative indirect immunofluorescence imaging


5. CODA: quantitative 3D reconstruction of large tissues at cellular resolution
CODA maps whole organs and organisms at single-cell resolution (5), (6).
6. iCLAP: integrable Co-detection of Low-Abundant Proteins
enables sensitive and highly multiplexed protein detection within the same FFPE tissue section (7).

References
1.
C. Giesen, H. A. O. Wang, D. Schapiro, N. Zivanovic, A. Jacobs, B. Hattendorf, P. J. Schüffler, D. Grolimund, J. M. Buhmann, S. Brandt, Z. Varga, P. J. Wild, D. Günther, B. Bodenmiller, Highly multiplexed imaging of tumor tissues with subcellular resolution by mass cytometry. Nature Methods 11, 417–422 (2014).
2.
Y. Goltsev, N. Samusik, J. Kennedy-Darling, S. Bhate, M. Hale, G. Vazquez, S. Black, G. P. Nolan, Deep profiling of mouse splenic architecture with CODEX multiplexed imaging. Cell 174, 968–981.e15 (2018).
3.
J.-R. Lin, B. Izar, S. Wang, C. Yapp, S. Mei, P. M. Shah, S. Santagata, P. K. Sorger, Highly multiplexed immunofluorescence imaging of human tissues and tumors using t-CyCIF and conventional optical microscopes. eLife 7 (2018).
4.
G. Gut, M. D. Herrmann, L. Pelkmans, Multiplexed protein maps link subcellular organization to cellular states. Science 361 (2018).
5.
A. L. Kiemen, A. M. Braxton, M. P. Grahn, K. S. Han, J. M. Babu, R. Reichel, A. C. Jiang, B. Kim, J. Hsu, F. Amoa, S. Reddy, S.-M. Hong, T. C. Cornish, E. D. Thompson, P. Huang, L. D. Wood, R. H. Hruban, D. Wirtz, P.-H. Wu, CODA: Quantitative 3D reconstruction of large tissues at cellular resolution. Nature Methods 19, 1490–1499 (2022).
6.
Denis, Wirtz (2026). https://bsky.app/profile/deniswirtz.bsky.social/post/3mg6kjndbx225.
7.
F. Wu, S. Zheng, Y. Chen, P. Ye, M. J. Kim, S. Lee, G. Kuo, S. Pillan, R. Yuan, K. S. Han, B. Yu, Q. Zhu, S. M. Shin, C. D. Cannon, G. Pierre, K. Iwasaki, C. Aguayo-Mazzucato, N. Musi, G. A. Kuchel, B. Schilling, L. D. Wood, W. J. Ho, R. A. Anders, D. Wirtz, P.-H. Wu, iCLAP: An innovative method for integrable co-detection of low-abundance antigens with high-plex immunostaining. Nature Communications, doi: 10.1038/s41467-026-69752-y (2026).